快猫短视频

当前位置: 快猫短视频 > 科学研究 > 学术动态 > 正文

科学研究

学术动态

《自然》子刊发表我校学者中枢神经系统疾病基因治疗研究成果

来源:快猫短视频 人民医院 日期:2022-10-27点击:

新闻网讯(通讯员杨岑)一种名为AAV.CPP.16的腺相关病毒变体,能够有效通过中枢神经系统的血脑屏障,递送药物至大脑与脊髓,有效治疗患有恶性胶质瘤的实验小鼠和食蟹猴。近期,快猫短视频 人民医院(湖北省人民医院)神经精神医院学者发表于《自然-生物医学工程》的一项突破性研究成果,为基因治疗中枢神经系统疾病提供重要的新型工具,将人类中枢神经系统疾病的基因治疗向前推进了一大步,也进一步奠定该院在全国神经系统疾病研究领域的领先地位。

10月10日,国际著名期刊《自然-生物医学工程》杂志(Nature Biomedical Engineering,影响因子29.234)在线发表了研究论文《在啮齿类和灵长类动物中增强血脑屏障渗透的腺相关病毒血清型9的变体》“Variants of the adeno-associated virus serotype 9 with enhanced penetration of the blood–brain barrier in rodents and primates”。该研究通过筛选发现了AAV.CPP.16能够有效通过中枢神经系统的血脑屏障,并递送药物至大脑与脊髓,并在小鼠恶性胶质瘤模型中充分证明了该载体的治疗功效。

论文共同第一作者王峻,快猫短视频 人民医院神经精神医院神经外科副主任医师,长期从事中枢神经系统肿瘤和血管病的基础研究和临床诊治工作。2018年受国家留学基金委、快猫短视频 人民医院青年人才出国培养计划资助,赴哈佛大学医学院布列根妇女医院神经外科贝峰峰教授团队参与研究。

王峻介绍,基因治疗(gene therapy)是指将外源正常基因导入靶细胞,通过纠正或补偿缺陷和异常基因引起的疾病达到治疗目的,未来在肿瘤、血管病、遗传性疾病等的治疗领域将有广泛的应用前景。腺相关病毒(AAV)是一种小型病毒,目前是体内基因治疗递送的主要平台,可以通过基因替代、基因沉默、基因编辑或表达外源性抗体等多种策略,实现疾病的一次性治疗。2019年5月,美国FDA批准首个使用静脉注射AAV9载体的基因治疗药物Zolgensma,用于治疗2岁以下患有脊髓性肌萎缩症的儿童患者。

研究人员在基因治疗的研究中证实,中枢神经系统(CNS)递送效率较低,是阻碍AAV9介导的CNS基因治疗发展的重要瓶颈。王峻介绍,血脑屏障是排列在大脑的血管壁上一层紧密堆积的细胞,能阻止毒素、病原体和大分子物质进入大脑,是机体为保护中枢神经系统而进化形成的一个重要屏障。遗憾的是,它同样也是阻碍基因治疗药物进入中枢神经的主要障碍。如何突破血脑屏障递送目的基因,是目前神经系统基因治疗的主要难题。

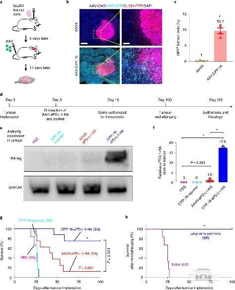
《在啮齿类和灵长类动物中增强血脑屏障渗透的腺相关病毒血清型9的变体》的研究中,王峻等研究者们用合理化设计方法,对AAV 9野生血清型衣壳上的细胞穿透肽(CCP)进行改造,筛选出具有高度血脑屏障穿透性的腺相关病毒变体AAV.CPP.16。这种AAV变体可以快速穿过血脑屏障,甚至可通过静脉注射,在CNS中形成高效、广泛的感染和表达。

动物实验中,通过在不同品系小鼠、幼年及成年食蟹猴的动物模型中注射携带目的基因的AAV.CPP.16,证实与其它AAV变体相比,AAV.CPP.16跨越血脑屏障的传输效率显著提高,且在灵长类食蟹猴CNS中也能实现目的基因的高效、安全表达。这是目前世界上对AAV变体研究的重大突破,将中枢神经系统疾病基因治疗手段向前推进了一大步。

同时,王峻等研究者们还设计了搭载表达PD-L1(程序性死亡配体-1)的矢量化单链可变片段抗体以及血凝素(HA)蛋白基因的AAV CPP.16-aPD-L1-HA,通过静脉注射到可发荧光的GL261胶质瘤模型小鼠体内。26天左右,空白对照组小鼠全部死亡,而进行基因治疗组的8只中的6只健康存活了超过100天。

研究人员对这些存活的小鼠再次进行了脑内种瘤并重新设置对照组。对照组小鼠也全部在4周内死亡,而这些经过基因治疗的小鼠一直到第200天(相当于人类年龄60-70岁)仍健康生存。后期研究人员通过对存活小鼠的脑组织进行病检发现,在种植肿瘤的区域仅存在瘢痕样组织,没有可识别的肿瘤细胞,这意味着这一组小鼠的脑胶质瘤得到了一次性治愈。而在另一种GBM1694胶质母细胞瘤模型小鼠也获得了较延长对照组近50%的生存时间。

上述研究成果表明,利用AAV CPP.16作为载体的基因药物具有持久、有效的抗肿瘤作用,未来这些研究成果将进一步向临床应用方向深入。

论文通讯作者贝峰峰教授,多年来一直致力于神经突触损伤、基因药物开发的研究。他表示,这一研究成果让成功转化AAV递送药物通过人类血脑屏障更近了一步。也表明AAV可以作为一个有效的系统性药物递送工具,用于对抗胶质瘤或者其他有需求的中枢神经系统类疾病。

快猫短视频 人民医院神经精神医院神经外科是国家临床重点建设专科,研究团队阵容强大、实力雄厚,拥有陈谦学教授、刘仁忠教授、陈治标教授、简志宏教授等神经系统恶性肿瘤和脑血管疾病研究领域的知名专家。团队成员主持国家自然科学基金项目及省部级项目40余项,已在Nature Biomedical EngineeringAdvanced Functional MaterialsBioactive MaterialsSmallTheranosticsJournal of NanobiotechnologyClinical and Translational Medicine等国际知名期刊发表200余篇论著,主编、主译及参编专著10余部,获湖北省科技进步奖一等奖1项、二等奖3项、三等奖2项。

据悉,快猫短视频 人民医院深入贯彻落实国家创新驱动发展战略与健康中国战略部署,把保障人民健康放在优先发展的战略位置,高度重视以科技创新推动人民健康事业发展。医院以器官和系统为中心,最大化整合利用“王牌+王牌”的医疗资源,实现了学科“内外兼修”与“强强联合”,成立心血管医院、神经精神医院、眼耳鼻喉医院、消化医院、泌尿肾科医院等5大“院中院”,向人民群众提供更加优质、高效、精准、便捷的“一站式”集成健康医疗服务的同时,以机制创新不断激发科技创新活力,为攻关迫切需要解决的临床难题持续贡献智慧力量。

(编辑:付晓歌)

来源:快猫短视频 新闻网